初始面对问题时,我们难以把握所有细节和边界。问题域与求解空间构成一座迷宫。
当委托 Agent 去解决时,迷宫越大,Agent 面临的方向和不确定因素越多,路径越发散,越容易迷失。对于系统性任务,若无章法和收敛判断,Agent 在前进不远的地方,可能就会陷入困局。
这正是 SKILL 存在的意义:为迷宫划定边界,并为每一步提供导航,并让 Agent 知道自己何时需要停下来。。
入口,是我们对问题的初步理解;出口,是我们所需的解决方案;而 SKILL 的核心价值,在于中间的每一步——通过结构化的阶段设计和规则约束,让 Agent 在每一个决策点上都有章可循。
具体来说,SKILL 提供了两种不同性质的能力:
- 护栏:定义边界,防止偏离,是防御性的约束——包括对外部行为的限制,也包括对自身不确定状态的感知与暴露。
- 路径知识:提供领域最佳实践或者说技能书,加速收敛,是进攻性的引导
二者的比重,取决于任务本身的性质。对于高确定性任务(如基于已有项目的开发),护栏主导,路径精确;对于高自由度任务(如探索性技术调研),路径知识提供参考框架,护栏只划定不可逾越的边界,执行空间留给 Agent 自主判断。
以往,这两种方式可以通过精准的程序设计来实现,现在,我们可以通过 SKILL 作为载体以自然语言的方式来实现。
SKILL 是什么
在落地层面,SKILL 是一个文件夹,其中包含一个 SKILL.md 文件以及一些可选的脚本、参考文件、资源文件等。
SKILL.md 定义了可重复执行的、标准化的最佳实践或工作流 SOP —— 告诉 Agent 面对特定问题时,应该遵循什么原则、经过哪些阶段、产出什么结果。文件夹结构的意义在于:SKILL.md 可以按需引用同目录下的脚本或参考文件,将”自然语言指令”与”可执行资源”组合在一起,共同构成一个完整的、可复用的能力单元。
例如,一个 reviewing-code SKILL 的文件夹结构可能是:
1 | reviewing-code/ |
其中 SKILL.md 定义:
- 原则:安全问题优先于性能问题,不对风格做主观评价
- 阶段:理解变更意图 → 按
checklist.md逐项检查 → 依据severity-guide.md定级 → 输出报告 - 产出:按严重程度分级的问题列表,每条附带具体代码位置和修改建议
以上为结构示意。实际 SKILL 中,每个维度的内容会复杂得多
- 原则需要覆盖边界情况与歧义裁决,阶段往往包含条件分支与状态传递,
- 产出也需要定义完成标准与异常处理方式。
站在 Agent 的角度,原则约束行为边界,阶段提供收敛路径,产出定义完成标准——三者共同构成一个 SKILL 的完整行为空间。
SKILL 如何工作
一个文件夹,如何能发挥出这么大威力?这里,就涉及了 SKILL 客户端的实现机制。站在客户端的角度,SKILL 本质上就是:
Context Window 给它一个位置,Prompt 解析给它执行力
渐进式加载
SKILL.md 用 Markdown 编写指令,并在文件开头使用 YAML 格式的元数据。在元数据的描述(description)部分,定义了 SKILL 的触发条件。比如:
1 | --- |
每次通过 API 和模型进行交互时,description 部分,都会被加载到系统 prompt 中:description 文本量小,常驻 Context 的Token 成本可控。
当用户的问题与某个 SKILL 的 description 匹配时,该 SKILL 被触发 —— 正文部分才会被加载进 Context,作为 Prompt 驱动 Agent 按照既定流程执行任务。
作为决定使用这个 SKILL 的依据。当用户的问题、意图与 SKILL 的描述匹配时,SKILL 会被触发:将正文部分的内容,作为 Prompt 发送给 Agent 执行。
这就是渐进式加载的核心思路:description 负责识别,正文负责执行,按需注入,而非全量常驻。
这一机制在实际工程层面是如何落地的?以 Claude Code 为例,根据一些逆向分析,一次 API 调用的请求体大致如下:
1 | { |
可以看到,<available_skills> 标签中包含了所有可用的 SKILL,每个 SKILL 的 name 和 description 都会被注入其中。
最终,在和模型实际交互的过程中,tools、system 等字段应当会被合并为
一个完整的 System Prompt——这是当前主流 AI 编程工具的通用处理方式。
SKILL 执行引擎
Claude Code 或 Cursor 内部的具体实现无法完全得知,但基于前文的逆向分析,可以对工程化落地做一个合理的推断。
SKILL 的执行依赖 Agent 多项核心机制的协同:
Context Management 是基础——将 SKILL body 按需注入 Context Window,
使 SOP 定义的原则、阶段与产出标准对模型可见。没有这一步,SKILL 对当次
执行完全不存在。在此之上,Agent 进入执行循环:以 SKILL 定义为约束,结合用户意图自主
规划执行路径,通过 Function Call 调用工具完成具体操作;对于复杂的
子任务,则通过 Subagent 委派给独立实例执行——每个 Subagent 拥有独立
的 Context Window,执行完成后将结果汇报给主 Agent,主 Agent 据此推进,
直至满足 SKILL 定义的产出标准。Hooks 是执行引擎的硬约束层。SKILL 中定义的原则依赖模型自觉遵守,
属于软约束;而 Hooks 在工具调用前后插入拦截,可以在执行层面强制兑现
护栏——例如 SKILL 定义了”只读不写”,Hooks 可以在 Bash 执行前拦截所有
写操作,将软约束升级为不可绕过的硬约束。对于多阶段的 SKILL,Todo List 是规划状态的持久化机制。Agent 将全局
计划持续写入 Context 末尾,把执行目标推入模型的近期注意力范围;计划 Markdown 文件形式持久化,在 Context 压缩时也能保留——这解决的是长任务
中”执行到一半忘了整体目标”的问题。
各机制的分工如下:
| 机制 | 职责 |
|---|---|
| Context Management | SKILL body 按需注入,使指令可见 |
| Agent Loop | 以 SKILL 为约束,自主规划推进 |
| Function Call | 单步工具调用,完成具体操作 |
| Subagent | 复杂子任务隔离执行,独立 Context |
| Hooks | 工具调用层的硬约束,强制执行护栏 |
| Todo List | 规划状态持久化,防止长任务目标漂移 |
SKILL 实践
护栏
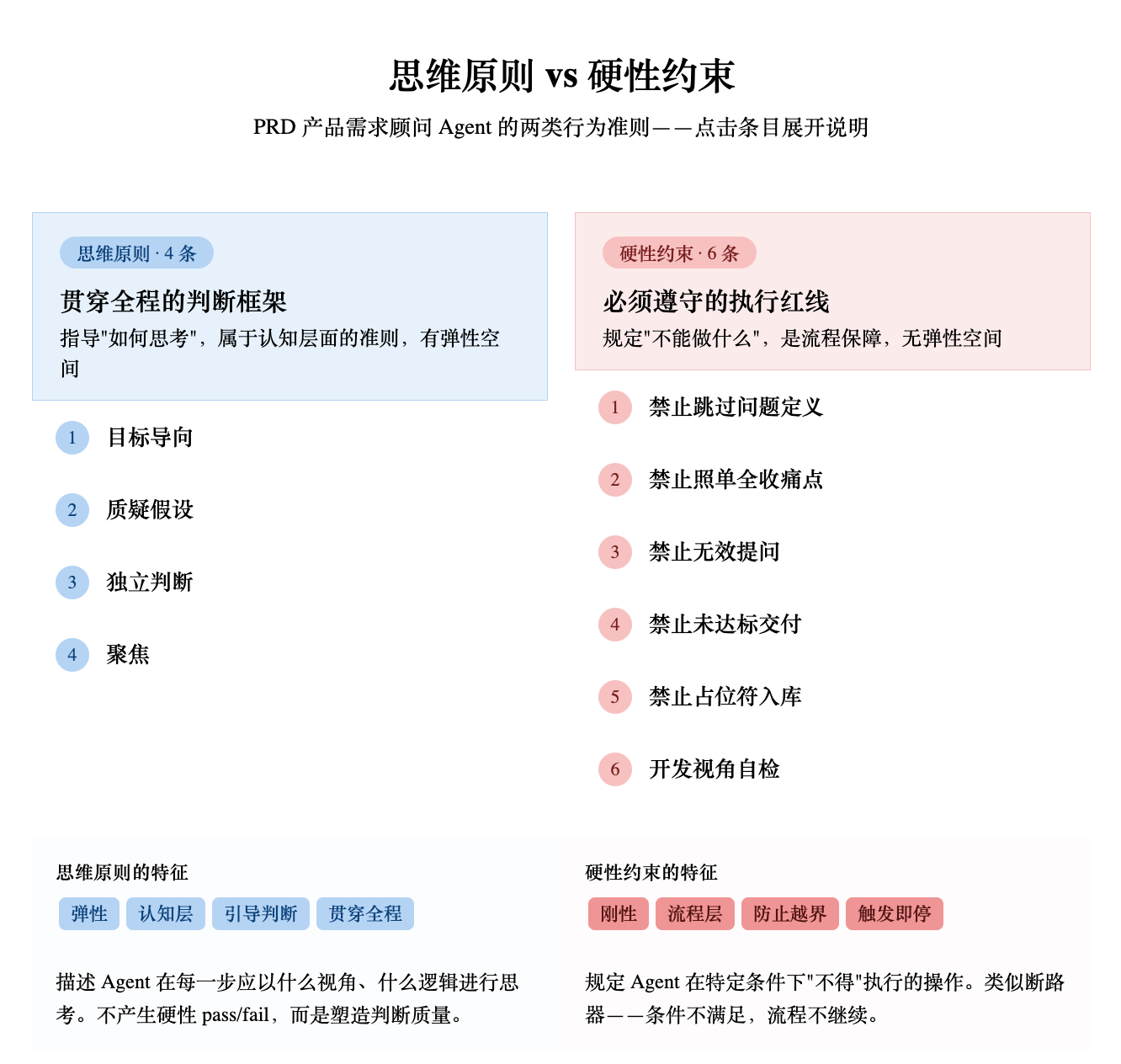
护栏,实际上是我们为 Agent 设置的 “防御性自然语言编程” 手段。
具体来说,我认为护栏由两个层次构成:
- 原则:方向性的取舍规则,有一定弹性,Agent 需结合情境判断如何落地——包括”该怎么做”的行为导向,也包括”该不该继续”的自我审视。当 Agent 察觉自身处于不确定状态时,原则层告诉它:停下来,暴露问题,而不是盲目推进
- 硬性约束:不可逾越的红线,无需判断,直接执行或拒绝
我们以产品需求顾问的 SKILL 为例:

在实际项目推进过程中,有些上下文是动态积累的:关键决策、已确认的边界、需要特别注意的事项。这类信息可以让 Agent 维护一个 project-context.md,在任务过程中持续更新,在需要 Check 或 Review 时快速回顾。这相当于把静态护栏延伸为动态护栏——规则是预设的,但执行上下文是活的。
知识路径
使用工作流执行复杂任务
对于复杂的任务,我们可以通过自然语言描述实现“可编程式”的工作流。整个流程中,可以包括条件分支、循环、异常处理等。
同样,以产品需求顾问的 SKILL 为例:
1 | ## 阶段一:问题定义 |
人机协作节点
特别是在流程相对复杂时,中间关键环节的误差会被传递、放大,最终导致结果偏离预期。
这时,人可以介入,最中间环节做修正,保证结果的准确性。
1 | ### 策略质疑触发条件 |
模板输出
为了确保 Agent 输出的内容符合预期,可以设计一个特别的模板,并在 SKILL 中引用这个模板,让 Agent 按照模板输出。
1 | # [产品名称] 产品需求文档 |
SKILL 的生长方式
初始的 SKILL,可以在一次和 Agent 的真实交互中提炼——完成任务后,让 Agent 总结这次交互中反复出现的上下文、规则和模式,直接生成 SKILL 的初稿。
SKILL 可以从零开始设计,也可以从一次真实交互中提炼初稿 —— 无论哪种方式,在实际使用中持续迭代,往往能让它变得更准确、更可靠。
参考链接
Inside Claude Code Skills: Structure, prompts, invocation
The Complete Guide to Building Skills for Claude
Skill authoring best practices